Pandemic Response Face Shields
for HPF Health

Role

Product Design
Project Management
Recruiting, Hiring and Training
Supply Chain Management
Production Management
Sales Accounts

 

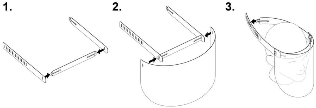
HPF Health developed the most economical, fast to produce, and effective face shield. Brought to market within 1 week of coronavirus outbreaks in North America.

Equipped 80,000 healthcare workers with face shields within 2 months of the outbreak.

face-shield-01.jpg
face-shield-03.jpg

Established design scope and feature criteria via sales feedback and medical requirements to refine product design in order to obtain medical certification in 1 month.

 

Built a 100% local supply chain, and operationalized a production team of 20 people in 2 weeks, including quality control processes.

 
face-shield-07
face-shield-05.jpg
face-shield-06.jpg
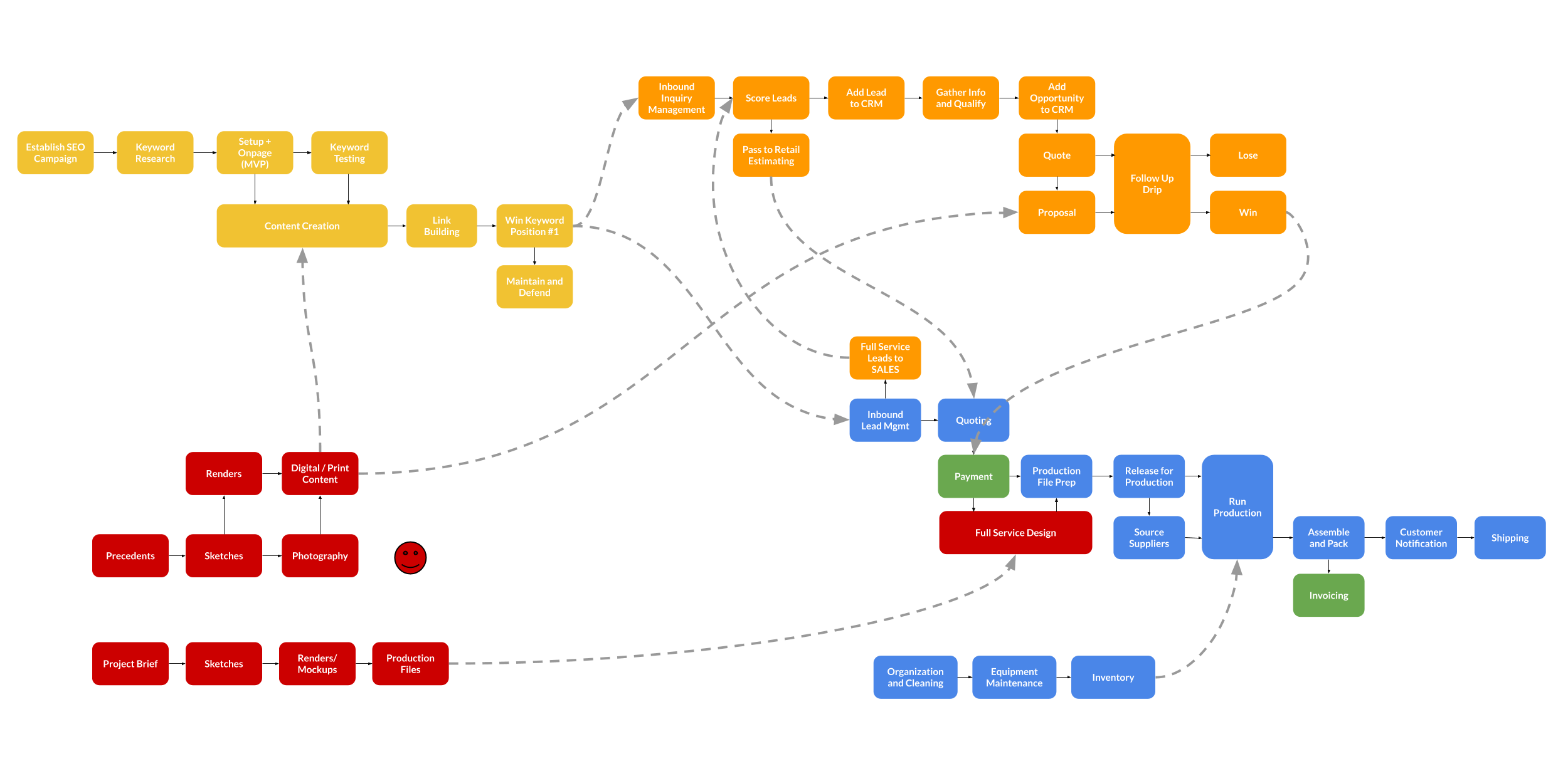
Organizational Structure including key team relationships.

Organizational Structure including key team relationships.

Role planning including team responsibilities and tasks.

Role planning including team responsibilities and tasks.

face-shield-02.jpg
Previous
Previous

Hot Pop Studio / HSBC

Next
Next

Hot Pop Studio / Coca-Cola